UPDF AI

500 万+ 用户,1000 万+ 文件上传,备受权威媒体信赖:

AI 总结功能有哪些优势?

总结单个或多个 PDF 文档

一次上传单个文档或多个 PDF,UPDF AI 即可轻松生成简洁的摘要。助您高效地管理和解析多个PDF文件中的内容。

立即试用UPDF AI

更灵活的PDF总结方式

• 可选择页面范围、指定某个页面;
• 将内容复制粘贴到 AI 对话框进行总结;
• 将文档转换为思维导图,进行内容结构化阅读。

立即试用UPDF AI

支持100多种语言

UPDF AI 支持多语言总结摘要。无论您的 PDF 是英语、西班牙语还是其他语言,AI生成的总结都能够精准翻译成你需要的语言。

立即试用UPDF AI

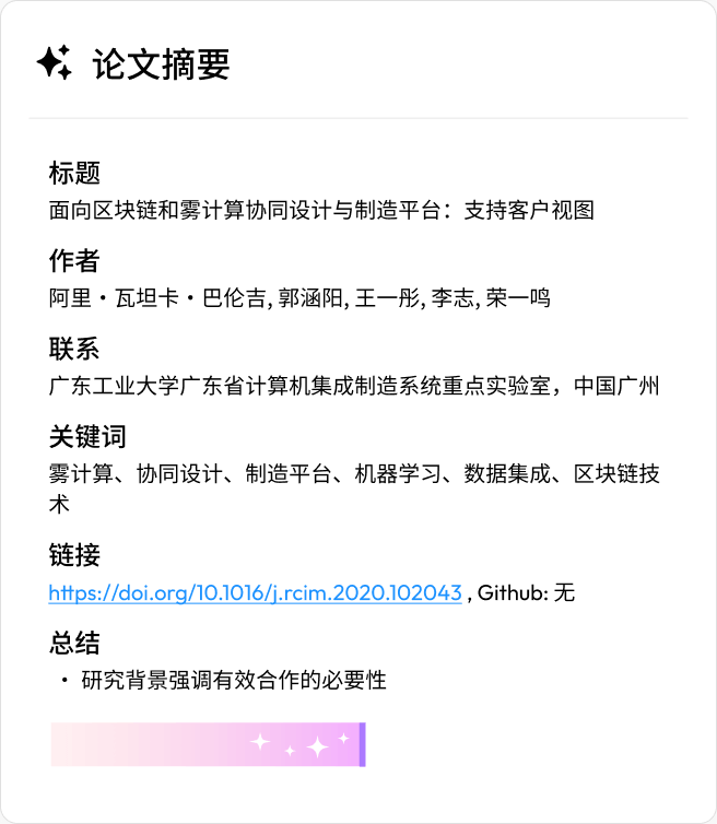
为科研论文而生

PDF AI 能够自动识别文档类型:
• 标准PDF文件:系统会生成简明摘要;
• 科研论文:则会提供包含标题、作者、隶属机构、关键词、URL等关键信息的结构化摘要。

立即试用UPDF AI

在线版 AI 如何免费总结 PDF

总结单个 PDF 文件

上传 PDF 文件,点击“开始PDF对话”,并选择“PDF总结”:
• 指定页面范围,按页总结;
• 手动复制内容并粘贴到对话框中(输入指令);
• 使用屏幕截图(输入指令)。

AI 多文件问答与总结

• 同时上传多个文件:无需逐个打开和浏览,直接上传所有相关文件;
• 跨文档搜索和查询:提出一个问题,AI将自动在所有上传的文件中查找相关信息,并给出精准的答案;
• 智能整合信息:根据您的需求,将分散在不同文件中的信息进行整合,提供全面且有条理的回答;
• 节省时间和精力:减少手动翻阅和比对的时间,让您可以专注于更重要的任务。

总结 PDF 文件

在线版 vs. 客户端

查看权益对比表了解更多区别

AI总结单个PDF

AI总结多个PDF

需合并为一个PDF文档

支持扫描版PDF总结

支持按页总结

手动输入指令要求总结内容

通过选择页面上的文本生成总结

PDF 编辑、注释、转换工具等。

在线版 AI PDF 总结常见问题

1. UPDF AI 总结工具安全吗?

可以放心使用UPDF AI 总结工具。我们制定了全面的隐私政策,概述了我们如何收集和保护您的数据,从而优先保护您的隐私。所有数据传输均使用 SSL 协议加密,并且我们遵守 GDPR 法规,以保护您的个人信息。未经您的明确许可,我们不会保留、复制或使用您 PDF 中的任何信息。您可以放心使用我们的服务,因为您的隐私是我们的首要任务。

2. UPDF 在线版 AI 总结工具可以免费使用吗?

3. 可以免费提问多少个问题,文件大小、页数有哪些限制?

4. 在线版和电脑版软件的免费权益是否共用?

5. UPDF AI 总结支持哪些输出格式?

6. 可以对扫描版的 PDF 或基于图像的 PDF 进行总结吗?

7. UPDF AI 可以总结表格、图表或非文本内容?

8. 可以自定义总结的长度或格式吗?

其他热门 AI 工具

AI 翻译

AI 解释

PDF转思维导图

PDF 问答

AI 聊天

图片对话

语法检查器

AI解释工具

AI 拼写检查器

AI 写故事